电梯阁

 找回密码
 立即注册

QQ登录

只需一步,快速开始

手机号码,快捷登录

点击投放广告特种设备公示信息查询平台手机号无法登陆点这里点击投放广告点击投放广告
点击投放广告otis维修手册检验、检测年份速查表富士达故障代码计算器点击投放广告
查看: 72|回复: 0
收起左侧

默纳克NICE3000控制系统调试、故障代码及详细处理方法

[复制链接]
发表于 2025-8-5 14:33 | 显示全部楼层 |阅读模式
261288083_2_20230222064000911.jpeg.jpg
                  主控板示意图
                        261288083_3_20230222064001177.jpeg.jpg
MCTC-MCB-A主控板信号端子CN1插件输入指示灯说明:
X1~X24:输入信号指示灯,外围输入信号接通时点亮(绿色)  
X1     上平层信号输入
X2     下平层信号输入,未动作时亮
X3      门区信号输入,在门区时亮
X4      安全接触器检测信号,安全链闭合时亮   
X5      门锁接触器检测信号,厅门锁闭合时亮  
X6      运行接触器检测信号,停止时亮   
X7      制动接触器检测信号,停止时亮   
X8      封门反馈
X9      自动/检修信号,检修时灭     
X10     检修上行信号,动作时亮
X11     检修下行信号,动作时亮
X12     上限位信号输入,未动作时亮      
X13     下限位信号输入,未动作时亮
X14     上减速1
X15    下减速1
X16     上减速2
X17     下减速2
X18      备用
X19            检知
X20      UPS
X21      备用
X22      备用
X23      备用
X24      备用
CN9插件继电器输出端接点:
Y1~Y6: 输出信号指示灯,系统输出时点亮(绿色)   
Y1-M1(COM):运行接触器控制,      系统输出时点亮(绿色)  
Y2-M2(COM):制动接触器控制,      系统输出时点亮(绿色)  
Y3-M3(COM):消防联动输出,        系统输出时点亮(绿色)  
Y4-M4(COM):控制器正常,      系统并联输出时点亮(绿色)  
Y5-M5(COM):备用  
Y6-M6(COM):停电应急运行自动切换,系统输出时点亮(绿色)
轿内主控板指示灯说明:
CAN 轿顶板通讯指示灯:正常时闪烁,系统主板MCB 与轿顶板CTB 通讯正常时闪烁 (绿色)CAN故障时不亮 RESET 复位指示灯:正常时不亮,CAN故障时闪烁。
系统主板MCB 与轿内板CTB 通讯异常时,进行通讯复位处理,此时该灯闪烁(频率低)。  
主控板指示灯说明:
ER 故障指示灯:系统检测到故障时,报警同时ER 灯点亮(红色)
OK 正常指示灯:系统正常无故障时点亮(绿色)
COP 轿顶板通讯指示灯:
系统主板MCB 与轿顶板CTB 通讯正常时闪烁(绿色)
HOP 外召通讯指示灯:系统主板MCB 与外召板HCB 通讯正常时闪烁(绿色)
MODBUS 并联状态指示灯:并联状态正常、两梯处于并联状态时闪烁(绿色)  
操作面板使用说明                                             
    用户通过操作面板可以对NICE3000 电梯一体化控制器进行功能参数修改、工作状态监控和操作面板运行时的控制(起动、停止)等操作。
1 操作面板的外观及各功能区说明
操作面板外观如图:
261288083_4_20230222064001364.jpeg.jpg
   1)功能指示灯说明:  RUN 等亮时表示NICE3000 电梯一体化控制器 处于运转状态。  LOCAL/REMOT 保留。  FWD/REV 电梯上下行指示灯:灯亮表示电梯下 行,灯灭表示电梯上行。  TUNE/TC 调谐指示灯,灯亮表示处于调谐状态。
  2)数码显示区:  5 位LED 显示,可显示运行速度、母线电压等 参数。
   3)单位指示灯说明:  所点亮指示灯所对应的单位既表示数码显示区
所显示数值的单位,当两灯同时亮时表示两灯下方中间处的单位值。
Hz 频率单位 A 电流单位 V 电压单位 RPM 转速单位
            261288083_5_20230222064001567.png.jpg
             261288083_6_20230222064001786.jpeg.jpg
小键盘按键功能说明
3 个按键分别定义为PRG、UP、SET,按键旁边有标明。
1、PRG 键:在任何状态下,按下PRG 键,显示的是当前的功能组菜单号,可以通过   UP 键,改变功能组菜单号;
  2、UP 键:在功能组菜单下,可以通过UP 键进行组号递增,目前定义MCB 控制器有8 个功能组菜单,因此,UP 键可以将功能组菜单号循环变化,即0、1、2、3、4、5、6、7、 0„。另外,在特定功能组数据菜单中,UP 键也可以进行数据(简单命令)输入;
  3、SET 键:在功能组菜单下,按SET 键进入该功能组的数据菜单。在特定功能组下的数据菜单中,输入简单命令后,按SET 键保存后,MCB 操作面板默认进入F0 的菜单显示。调节状态时,先按下PRG 键,然后用UP 键调节要进入的功能组菜单号,显示按照0、1、2、3、4、5、6、7、0、1、2„依次向后变化,然后按下SET 键就可以进入状态。同时按下三个按钮或者任意两个按钮,操作无效。
261288083_7_20230222064001958.png.jpg


          261288083_8_2023022206400267.jpeg.jpg
小键盘各菜单功能详述如下
  F0(楼层及运行方向信息):上电默认为F0 的数据菜单显示,3 位数码管的后两位数字显示当前电梯所在的楼层,第1 位的数码管用于方向显示。在电梯停止情况下,第1 位数码管不显示,当电梯上行或下行时,该数码管指示上行或下行方向。在系统出现故障情况下(原来系统无故障),数码管自动切换为故障代码闪烁显示,如果故障自动消失则进入F0 的菜单显示。
F1(运行楼层命令输入):通过PRG、UP、SET 键进入F1 的数据菜单后,数码管显示电梯最小楼层(系统功能参数表F6-01 所示),可以用UP 键进行数据设定更改,范围是最小楼层~最大楼层,选定数据后按SET 键保存,电梯向目的楼层运行。电梯将运行到指定楼层,自动切换到F0 的数据菜单。
F2(故障复位):通过PRG、UP、SET 键进入F2 的数据菜单后,数码管显示“0”,可以用UP 键进行数据设定更改,范围0~1,其中1 表示系统故障复位命令,此时按SET 键保存,清除当前系统故障。然后自动切换到F0 的数据菜单。
F3(时间显示):通过PRG、UP、SET 键进入F3 的数据菜单后,数码管循环显示时间, 如“2008-08-08-08-00”。
  F4(合同号显示):通过PRG、UP、SET 键进入F4 的数据菜单后,菜单的数据为使用者的合同号。
  F5(运行次数显示):通过PRG、UP、SET 键进入F5 的数据菜单后,数码管循环显示运行次数,如“100,000”,最多显示999,999 次。
F6:保留。用户禁止设定此功能,否则危险!
F7(楼层自学习命令输入):通过PRG、UP、SET 键进入F7 的数据菜单后,数码管显示“0”,可以用UP 键进行数据设定更改,范围0~1,其中1 表示系统楼层自学习命令,此时按SET 键保存,当满足自学习条件时,电梯开始资学习,并转为显示F0 的数据菜单,自学习完毕F7 自动回复位0。
F8(测试参数):通过PRG、UP、SET 键进入F8 的数据菜单后,数码管显示00,F8 的设定范围00~04,分别代表:
00-无功能;
01-封锁外召;
02-封锁开门;
03-封锁超载;
04-封锁限位开关。
    用户设定后,按SET 键确认,数码管的显示此时为闪动着显示“E88”,提示用户当前设定电梯处于测试状态,按PRG 键退出时,F8 的数值将自动恢复为零。  另外,当主控板小键盘进入F8 组且在测试功能模式下,SET 键相当于关门按钮。
  基于最新NICE3000new一体机新增F-8测试菜单
主要常用的功能:
1、呼梯运行——F-1:相当于内召呼梯
2、查看故障——F-2:1:清除当前故障;2:循环显示故障记录,故障代码、子码及故障时间
3、开关门控制—F-6:主板显示1-1,UP:开门;SET:关门;PRG:退出
4、井道自学习—F-7:1和2均是用于井道自学习命令(1:不清除FR组平层调整数据2:清除FR组平层调整数据)
5、测试运行——F-8:1-4屏蔽外招、开门、超载及限位运行,6:进入打滑模式,7:UCMP手动测试,8:抱闸制动力测试,9:平衡系数测定,10:打滑量测定。
此时主板显示E88:提示屏蔽功能运行,非故障代码
6、电机调谐——F-A:1:电机带载调谐,2:无负载调谐
7、轿顶监控——F-B:监控轿顶板的输入输出状态
6、改运行方向—F-C:运行方向与给定方向不一致时使用
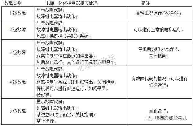
故障诊断及对策
    电梯一体化控制器有近60 项警示信息或保护功能。电梯一体化控制器时刻监视着各种输入信号、运行条件、外部反馈信息等,一旦异常发生,相应的保护功能动作,电梯一体化 控制器显示故障代码。电梯一体化控制器是一个复杂的电控系统,它产生的故障信息可以根据对系统的影响程 度分为5 个类别,不同类别的故障相应的处理方式也不同,对应关系见下表         
         261288083_9_20230222064002255.jpeg.jpg                   
NICE控制系统故障代码及详细处理方法
E01:逆变单元保护故障级别 : 5故障原因 : 1.主回路输出接地或短路;
2.曳引机连线过长;
3.工作环境过热;
4.控制器内部连线松动;故障解决方案
1.排除接线等外部问题;
2.加电抗器或输出滤波器;
3.检查风道与风扇是否正常;
4.请与代理商或厂家联系;E02:加速过电流故障级别 : 5故障原因 :
1.主回路输出接地或短路;
2.电机是否进行了参数调谐;
3.负载太大;
4.编码器信号不正确;
5.UPS运行反馈信号是否正常;故障解决方案
1.检查变频器输出侧,运行接触器是否正常;
2.检查动力线是否有表层破损,是否有对地短路的可能性。连线是否牢靠;
3.检查电机侧接线端是否有铜丝搭地;
4.检查电机内部是否短路或搭地;
5.检查封星接触器是否造成变频器输出短路;
6.检查电机参数是否与铭牌相符;
7.重新进行电机参数自学习;
8.检查抱闸报故障前是否持续张开;
9.检查是否有机械上的卡死;
10.检查平衡系数是否正确;
11.检查编码器相关接线是否正确可靠。异步电机可尝试开环运行,比较电流,以判断编码器是否工作正常;
12.检查编码器每转脉冲数设定是否正确;
13.检查编码器信号是否受干扰;检查编码器走线是否独立穿管,走线距离是否过长;屏蔽层是否单端接地;
14.检查编码器安装是否可靠,旋转轴是否与电机轴连接牢靠,高速运行中是否平稳;
15.检查在非UPS运行的状态下,是否UPS反馈是否有效了;(E02)
16.检查加、减速度是否过大;(E02、E03)E03:减速过电流故障级别 : 5故障原因 :
1.主回路输出接地或短路;
2.电机是否进行了参数调谐;
3.负载太大;
4.减速曲线太陡;
5.编码器信号不正确;故障解决方案
1.检查变频器输出侧,运行接触器是否正常;
2.检查动力线是否有表层破损,是否有对地短路的可能性。连线是否牢靠;
3.检查电机侧接线端是否有铜丝搭地;
4.检查电机内部是否短路或搭地;
5.检查封星接触器是否造成变频器输出短路;
6.检查电机参数是否与铭牌相符;
7.重新进行电机参数自学习;
8.检查抱闸报故障前是否持续张开;
9.检查是否有机械上的卡死;
10.检查平衡系数是否正确;
11.检查编码器相关接线是否正确可靠。异步电机可尝试开环运行,比较电流,以判断编码器是否工作正常;
12.检查编码器每转脉冲数设定是否正确;
13.检查编码器信号是否受干扰;检查编码器走线是否独立穿管,走线距离是否过长;屏蔽层是否单端接地;
14.检查编码器安装是否可靠,旋转轴是否与电机轴连接牢靠,高速运行中是否平稳;
15.检查在非UPS运行的状态下,是否UPS反馈是否有效了;(E02)
16.检查加、减速度是否过大;(E02、E03)E04:恒速过电流故障级别 : 5故障原因 :
1.主回路输出接地或短路;
2.电机是否进行了参数调谐;
3.负载太大;
4.旋转编码器干扰大;故障解决方案
1.检查变频器输出侧,运行接触器是否正常;
2.检查动力线是否有表层破损,是否有对地短路的可能性。连线是否牢靠;
3.检查电机侧接线端是否有铜丝搭地;
4.检查电机内部是否短路或搭地;
5.检查封星接触器是否造成变频器输出短路;
6.检查电机参数是否与铭牌相符;
7.重新进行电机参数自学习;
8.检查抱闸报故障前是否持续张开;
9.检查是否有机械上的卡死;
10.检查平衡系数是否正确;
11.检查编码器相关接线是否正确可靠。异步电机可尝试开环运行,比较电流,以判断编码器是否工作正常;
12.检查编码器每转脉冲数设定是否正确;
13.检查编码器信号是否受干扰;检查编码器走线是否独立穿管,走线距离是否过长;屏蔽层是否单端接地;
14.检查编码器安装是否可靠,旋转轴是否与电机轴连接牢靠,高速运行中是否平稳;
15.检查在非UPS运行的状态下,是否UPS反馈是否有效了;(E02)
16.检查加、减速度是否过大;(E02、E03)E05:加速过电压故障级别 : 5故障原因 :
1.输入电压过高;
2.电梯倒拉严重;
3.制动电阻选择偏大,或制动单元异常;
4.加速曲线太陡;故障解决方案
1.调整输入电压;观察母线电压是否正常,运行中是否上升太快;
2.检查平衡系数;
3.选择合适制动电阻;参照第三章制动电阻推荐参数表观察是否阻值过大;
4.检查制动电阻接线是否有破损,是否有搭地现象,接线是否牢靠;E06:减速过电压故障级别 : 5故障原因 :
1.输入电压过高;
2.制动电阻选择偏大,或制动单元异常;
3.减速曲线太陡;故障解决方案
1.调整输入电压;观察母线电压是否正常,运行中是否上升太快;
2.检查平衡系数;
3.选择合适制动电阻;参照第三章制动电阻推荐参数表观察是否阻值过大;
4.检查制动电阻接线是否有破损,是否有搭地现象,接线是否牢靠;E07:恒速过电压故障级别 : 5故障原因 :
1.输入电压过高;
2.制动电阻选择偏大,或制动单元异常;故障解决方案
1.调整输入电压;观察母线电压是否正常,运行中是否上升太快;
2.检查平衡系数;
3.选择合适制动电阻;参照第三章制动电阻推荐参数表观察是否阻值过大;
4.检查制动电阻接线是否有破损,是否有搭地现象,接线是否牢靠;E08:保留

E09:欠电压故障故障级别 : 5故障原因 :
1.输入电源瞬间停电;
2.输入电压过过低;
3.驱动控制板异常;故障解决方案
1.排除外部电源问题;检查是否有运行中电源断开的情况;
2.检查所有电源输入线接线桩头是否连接牢靠;
3.请与代理商或厂家联系;E10:系统过载故障级别 : 4故障原因 :
1.抱闸回路异常;
2.负载过大;
3.编码器反馈信号是否正常;
4.电机参数是否正确;
5.检查电机动力线;故障解决方案
1.检查抱闸回路,供电电源;
2.减小负载;
3.检查编码器反馈信号及设定是否正确,同步电机编码器初始角度是否正确;
4.检查电机相关参数,并调谐;
5.检查电机相关动力线;(参见E02处理方法)E11:电机过载故障级别 : 3故障原因 :
1.FC-02设定不当;
2.抱闸回路异常;
3.负载过大;故障解决方案
1.调整参数,可保持FC-02为默认值;
2.参见ERR10;E12:输入侧缺相故障级别 : 4故障原因 :
1.输入电源不对称;
2.驱动控制板异常;故障解决方案
1.检查输入侧三项电源是否平衡,电源电压是否正常,调整输入电源;
2.请与代理商或厂家联系;E13:输出侧缺相故障级别 : 4故障原因 :
1.主回路输出接线松动;
2.电机损坏;故障解决方案
1.检查连线;
2.检查输出侧接触器是否正常;
3.排除电机故障;E14:模块过热故障级别 : 5故障原因 :
1.环境温度过高;
2.风扇损坏;
3.风道堵塞;故障解决方案
1.降低环境温度;
2.清理风道;
3.更换风扇;
4.检查变频器的安装空间距离是否符合第三章要求;E15:保留

E16:编码器故障故障级别 : 5故障原因 :
1.启动位置故障:
2.力矩偏差过大故障:
3.速度偏差过大报警,反馈速度大于电机额定速度的25%故障解决方案
1.检查编码器回路
2.正余玄编码器故障,和E17、E20、E38差不多,都是编码器信号干扰或异常!E17:编码器信号校验异常故障级别 : 5故障原因 : 对于1387编码器,对编码器信号进行校验,信号异常故障解决方案
1.检查编码器是否正常;
2.检查编码器接线是否可靠正常;
3.检查pg卡连线是否正确;
4.控制柜和主机接地是否良好;E18:电流检测故障故障级别 : 5故障原因 : 驱动控制板异常故障解决方案请与代理商或厂家联系;E19:电机调谐故障故障级别 : 5故障原因 :
1.电机无法正常运转;
2.参数调谐超时;
3.同步机旋转编码器异常;故障解决方案
1.正确输入电机参数;
2.检查电机引线,及输出侧接触器是否缺相;
3.检查旋转编码器接线,确认每转脉冲数设置正确;
4.不带载调谐的时候,检查抱闸是否张开;
5.同步机带载调谐时是否没有完成调谐即松开了检修运行按钮;E20:旋转编码器故障故障级别 : 5故障原因 :
1.旋转编码器型号是否匹配;
2.旋转编码器连线错误;
3.低速时电流持续很大;故障解决方案
1.同步机F1-00是否设定正确;
2.检查编码器接线;
3.UVW类型编码器,在电机调谐和停机状态下报ERR20,请使用万用表检查PG卡提供的编码器电源是否正常。测量U+(红表笔)与U-(黑表笔)的电压差,V+(红表笔)与V-(黑表笔)的电压差,W+(红表笔)与W-(黑表笔)的电压差。确定编码器是否正常;
4.检查运行中是否有机械上的卡死;
5.检查运行中抱闸是否已打开;
E21:保留
E22:平层信号异常
故障级别 : 1
故障原因 :
平层、门区信号粘连或者断开
故障解决方案
1.请检查平层、门区感应器是否工作正常;
2.检查平层插板安装的垂直度与深度;
3.检查主控制板输入点;
E23:对地短路故障
故障级别 : 5
故障原因 :
输出对地短路
故障解决方案
检查动力线或者与厂家联系;
E24:保留
E25:存储数据异常
故障级别 : 5
故障原因 :
主控制板存储数据异常
故障解决方案
请与代理商或厂家联系
E26:保留
E27:保留
E28:保留
E29:同步机封星接触器反馈异常
故障级别 : 5
故障原因 :
同步机自锁接触器反馈异常
故障解决方案
1.检查接触器反馈触点与主控板参数设定是否一致(常开,常闭);
2.检查主控板输出端指示灯与接触器动作是否一致;
3.检查接触器动作后,相对应的反馈触点是否动作,主控板对应反馈输入点动作是否正确;
4.检查封星接触器与主控板输出特性是否一致;
5.检查封星接触器线圈电路;
E30:电梯位置异常
故障级别 : 4
故障原因 :
1.电梯自动运行时,旋转编码器反馈的位置有偏差;
2.电梯自动运行时,平层信号断开或粘连;
3.钢丝打滑或电机堵转;
故障解决方案
1.检查平层感应器是否在非平层区域是否会误动作;
2.检查平层信号线连接是否可靠,是否有可能搭地,或者与其他信号短接;
3.确认旋转编码器使用是否正确;走线是否独立穿管;屏蔽层是否单端接地;
4.检查编码器安装是否到位;
E31:双端口随机存储器DPRAM读写出现异常
故障级别 : 3
故障原因 : 光幕数据线与屏蔽层短接造成DPRAM读写出现异常
故障解决方案
1.解决光幕电缆屏蔽与信号线的短接故障
2.请与代理商或厂家联系,更换控制板
E32:CPU异常
故障级别 : 5
故障原因 : CPU工作异常
故障解决方案
1.检查主控板短接片J9、J10短接片是否只有J9右边两个针脚短接;
2.请与代理商或厂家联系,更换控制板;
E33:电梯速度异常
故障级别 : 5
故障原因 :
1.电梯实际运行速度超过电梯最大运行速度的1.15倍;
2.低速运行时速度超过设定的1.2倍;
3.电梯自动运行时,检修开关动作;
故障解决方案
1.确认旋转编码器使用是否正确;
2.检查电机铭牌参数设定;
3.重新进行电机调谐;
4.检查检修开关及信号线;
E34:逻辑故障
故障级别 : 5
故障原因 : 控制板冗余判断,逻辑异常
故障解决方案
请与代理商或厂家联系,更换控制板
E35:井道自学习数据异常
故障级别 : 4
故障原因 :
1.启动时不在最底层;
2.连续运行超过45秒无平层信号输入;
3.楼层间隔太小;
4.测量过程的最大层站数与设定值不一致;
5.楼层脉冲记录异常;
6.电梯自学习时系统不是检修状态;
故障解决方案
运行接触器未吸和既报35号故障检查:
1.下一极强迫减速是否有效;
2.当前楼层F4-01是否为1;
3.检修开关是否能在检修状态并够检修运行;
4.F0-00是否为1;
运行接触器刚吸和即报35故障:
检查检修开关是否在检修状态,如果不是检修状态立刻报35故障;(老版本)
遇到第一个平层位置时报35故障:
1.F4-03上行时是否增加,下行减小,如果不是,请调换主控板PGA、PGB;
2.平层感应器常开常闭设定错误;
3.平层感应器信号有闪动,请检查插板是否安装到位;
运行过程中报35故障:
1.检查运行是否超时,运行时间超过时间保护F9-02,仍没有收到平曾信号,
一到时间立刻报故障;
2.学到的楼层距离小于50cm立刻报故障。此种情况,请检查这一层的插板安装,
或者检查感应器;
3.最大楼层F6-00设定太小,与实际不符;运行到顶层:
E36:运行接触器反馈异常
故障级别 : 5
故障原因 :
1.在抱闸打开时,运行接触器没有吸合;
2.电梯运行中连续1S以上,接触器反馈信号丢失;
3.接触器反馈信号粘连;
4.接触器闭合以后没有反馈信号;
故障解决方案
1.检查接触器反馈触点动作是否正常;
2.检查接触器反馈触点与主控板参数设定是否一致(常开、常闭);
3.检查电梯一体化控制器的输出线U、V、W是否连接正常;
4.检查接触器控制电路电源是否正常;
E37:抱闸接触器反馈异常
故障级别 : 5
故障原因 : 抱闸输出与反馈信号不一致
故障解决方案
1.检查抱闸线圈及反馈触点是否正确;
2.确认反馈触点的信号特征(常开、常闭);
3.检查抱闸线圈控制电路电源是否正常;
E38:控制器旋转编码器信号异常
故障级别 : 5
故障原因 :
1.电梯自动运行时,无旋转编码器脉冲输入;
2.电梯自动运行时,输入的旋转编码器信号方向不对;
3.距离控制下设定为开环运行(F0-00);
故障解决方案
1.确认旋转编码器使用是否正确;
2.更换旋转编码器的A、B相;
3.检查F0-00的设定,修改为闭环控制;
4.检查系统接地与信号接地是否可靠;
5.检查编码器与PG卡之间线路是否正确;
E39:电机过热
故障级别 : 3
故障原因 : 电机过热继电器输入有效
故障解决方案
1.检查电机是否使用正确,电机是否损坏;
2.改善电机的散热条件;
3.电机是否缺相;
E40:电梯运行超时
故障级别 : 4
故障原因 : 电梯运行设定时间到
故障解决方案
1.电梯速度太低或楼层高度太大;
2.电梯使用时间过长,需要维修保养;
3.重新设定F9-08 为0  F9-10为999即可排除故障
E41:安全回路断开
故障级别 : 5
故障原因 : 安全回路信号断开
故障解决方案
1.检查安全回路各开关,查看其状态;
2.检查外部供电是否正确;
3.检查安全回路接触器动作是否正确;
4.检查安全回路接触器反馈触点信号特征(常开、常闭);
E42:运行中门锁断开
故障级别 : 5
故障原因 : 电梯运行过程中,门锁回路反馈断开
故障解决方案
1.检查厅,轿门锁是否接触正常;
2.检查门锁接触器动作是否正常;
3.检查门锁接触器反馈点信号特征(常开、常闭);
4.检查外围供电是否正常;
E43:运行中上限位信号断开
故障级别 : 4
故障原因 : 电梯向上运行过程中,上限位信号断开
故障解决方案
1.检查上限位信号特征(常开、常闭);
2.检查上限位开关是否接触正常;
3.限位开关安装偏低,正常运行至底层也会动作;
E44:运行中下限位信号断开
故障级别 : 4
故障原因 :
电梯向下运行过程中,下限位信号断开
故障解决方案
1.检查下限位信号特征(常开、常闭);
2.检查下限位开关是否接触正常;
3.限位开关安装偏低,正常运行至底层也会动作;
E45:上下减速开关断开
故障级别 : 4
故障原因 :
停机时,上、下1级减速开关同时断开;强迫减速动作,电梯减速后也会提示E45,
但是在2秒后自动复位
故障解决方案
1.检查上、下1级减速开关接触正常;
2.确认上、下1级减速信号特征(常开、常闭);
E46:再平层异常
故障级别 : 1
故障原因 :
1.再平层运行速度超过0.1m/s;
2.再平层运行不在平层区域;
3.运行过程中封门反馈异常;
故障解决方案
1.检查封门继电器原边、副边线路;
2.检查封门反馈功能是否选择、信号是否正常;
3.确认旋转编码器使用是否正确;
E47:封门接触器粘连
故障级别 : 1
故障原因 :
有预开门和再平层时,封门接触器粘连
故障解决方案
1.检查封门接触器反馈出点信号特征(常开、常闭);
2.检查封门接触器动作是否正常;
E48:开门故障
故障级别 : 5
故障原因 : 连续开门不到位次数超过FB-09设定
故障解决方案
1.检查门机系统工作是否正常;
2.检查轿顶控制板是否正常;
E49:关门故障
故障级别 : 5
故障原因 : 连续关门不到位次数超过FB-09设定
故障解决方案
1.检查门机系统工作是否正常;
2.检查轿顶控制板是否正常;
E50:保留
E51:CAN通讯故障
故障级别 : 1
故障原因 :
1.CAN通讯连续无正确反馈数据;
2.CAN通讯接收连续出错;
故障解决方案
1.检查通讯线缆连接;
2.检查轿顶控制板供电;
3.检查电梯一体化控制器的24V电源是否正常;
4.轿内操纵箱主控板和楼层显示扩展版损坏,更换。
E52:外召通讯故障
故障级别 : 1
故障原因 : 外召通讯没有正常反馈数据
故障解决方案
1.检查通讯线缆连接;
2.检查电梯一体化控制器的24V电源是否正常;
3.检查外召控制板地址设定是否重复;
E53:门锁短接故障
故障级别 : 5
故障原因 : 电梯自动运行状态下,停车没有门锁断开过程
故障解决方案
1.检查门锁回路动作是否正常;
2.检查门锁接触器反馈触电动作是否正常;
3.检查在门锁信号有效的情况下系统收到了开门到位信号;
E54:检修启动过电流
故障级别 : 5
故障原因 : 检修运行启动时,电流超过额定电流的110%
故障解决方案
1.减轻负载
2.更改功能码FC-00 Bit1为1,取消检测启动电流功能。
E55:换层停靠故障
故障级别 : 1
故障原因 : 电梯在自动运行时,本层开门不到位
故障解决方案
检查开门到位信号
E56:控制板超速
故障级别 : 5
故障原因 :
检修和自动运行状态下
1.运行速度大于0.3m/s时,反馈速度大于设定速度的120%;
2.运行速度大于0.08m/s,反馈速度小于设定速度的80%
故障解决方案
该功能通过FC-01的BIT6可以取消,即BIT6=1,功能无效
E57:DSP的通讯异常
故障级别 : 5
故障原因 : DSP和主板未通信时间大于500ms
故障解决方案
检查控制板和驱动板连线
E58:保留
E59:保留
E60:保留
2011-11-29
超级密码:10101(默纳克3000一体机)/012345(分体驱动器)
故障记录补充说明:
1) E41 在电梯停止状态不记录此故障。
2) E42 此故障为门锁通时自动复位以及在门区出现故障1s 后自动复位。
3)当有E51、E52 故障时,若此故障持续有效,则每隔1 小时才记录一次。

您需要登录后才可以回帖 登录 | 立即注册

本版积分规则

免责声明:电梯阁所发布的一切电梯相关软件、调试说明、图纸等资料仅限用于学习和研究目的;不得将上述内容用于商业或者非法用途,否则,一切后果请用户自负。本站信息来自网络用户发表,版权争议与本站无关。您必须在下载后的24个小时之内,从您的硬盘中彻底删除上述内容。如果您喜欢该资料,请支持正版,得到更好的正版服务。如有侵权请邮件联系我们处理。

Mail To:diantige@126.com


关于我们|标签|Archiver|手机版|小黑屋|sitemap|电梯阁 ( 鲁ICP备10201653号 )

GMT+8, 2025-11-18 15:47 , Processed in 0.115162 second(s), 27 queries , Gzip On, Redis On.

Powered by 电梯阁

Copyright © 2017-2025. 电梯阁论坛.

快速回复 返回顶部 返回列表